今天小编接着上一期内容继续给大家分享一位在北京购买过法拍房的小伙伴的真实经历,同时也为想要购买法拍房的朋友总结了一些购房经验供大家参考!以下是第二期的分享内容。
法拍房的优点
1.成交价比一般的二手房要低:如果你找第三方公司协助参拍的,那最终可能会以市场价的8折左右成交,当然也有部分人最后以95折成交。
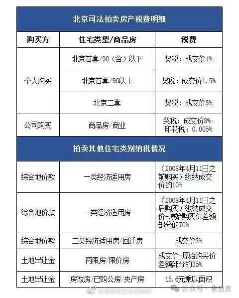
2.税费相对便宜:以个人在北京购买一套90平以下的商品房为例,只需要缴纳成交价百分之一的税费。下图为在北京购买法拍房的税费缴纳明细:
3.可以贷款:如果自己全款购买,那无需考虑这笔费用;如果选择贷款方式,会有一个担保费用(一般是贷款金额的0.5%—1%)。
4.时间很快:如果找第三方专业公司,他们有相当专业的团队,所以从拍中到办下来房产证一个月内就有可能完成。尤其是找第三方公司进行房屋腾退会很省心,几乎不需要购买人自己操心了。
购买法拍房的小技巧
1.关注地段、小区特点、房屋用途:一般官方平台都显示的是房产证的地址,不显示小区名称,小编建议大家可以在贝壳或者高德搜一搜,最好实地去看一看。
2.关注起拍价格、评估价:评估价格只能供参考,很多基本上都不准。有经验的人一般都会在贝壳上面再看看同面积房屋的市场价格,大概了解房子值多少钱;起拍价格一般会比评估价格低很多,这都很正常。
3.关注房屋有没有租赁:法拍房拍卖公告会显示有没有租赁以及租赁期限,如果是有那种长租的(5年、10年或者20年),建议不要碰,都是之前故意签的,一般很难腾退,法院肯定也不会管;如果是短期租约(比如1-3年的)或者租约快到期的,一般都是正常租赁(比如租给自己),到期腾退一般会比较简单。不过,买卖不破租赁,租赁期内不能强制赶租客,如果你想要入住,那只能与租客先协商,他们愿意搬还好,如果不愿意搬,那就很棘手了,所以在购买前一定要考虑清楚。
4.法院是否帮助腾退:北京地区法院基本上不负责腾退,其他地方的法院是否负责需要购买人自己去了解。小编必须要提醒大家,即使有的法院会负责腾退,但是法院工作任务繁重,所以往往腾退工作周期非常长,可能长达三五年,很多购买人根本无法承受。
5.关注有没有欠物业费/采暖费等:一般的法拍房都会欠这些费用,但法院往往不会披露,只能自己去核实。有些高端小区,比如万科物业负责的楼盘,打电话什么也不告诉你,所以很多人就会委托第三方公司帮忙调查。
6.关注房屋有没有腾空:一般法院在拍卖页面很少会写房屋是否腾空,所以建议大家自己提前调查或者委托第三方公司进行调查。已经腾空的房屋后续遇到的问题相对会少一些,可以放心拍。
7.关注其他瑕疵:一定要了解清楚房屋瑕疵,尤其是打算购买后再出售法拍房的,这点非常重要,关乎到后期房屋的价值问题。法院在拍卖页面很少有说明,都需要自己调查,比如有没有房产证、是不是凶宅、采光有没有遮挡、是不是漏水、房屋有没有和隔壁打通等等(大部分情况是法院自己也不知道)。如果想要了解这些非常具体的细节问题,那建议找专业的第三方公司帮助调查,自己的调查往往会很局限。
👇 👇 👇
象拍房
象拍房 — 是京东拍卖官方的法拍服务商,专注于提供专业的法拍房保障服务。我们与京东共同打造了高效专业的腾房服务团队。选择象拍房,即代表将由京东为您直接提供的全面风险保障,让您的每一次参拍都更加安心。
我们的法拍专家团队 — 包括实勘、市场、风控、律师、权属和腾房团队 — 共同为每位客户提供细致且全面的服务。我们精准把控交付过程中的每一个风险点,无论是竞拍前的调查还是竞拍后的交付,都与京东携手提供全方位的服务和支持。我们的服务不仅是一次性的承诺,而是“一次委托,终身服务”的长期承诺。与京东共同为您提供不间断的支持和保障。我们的承诺是安全、可靠且无忧的投资体验,确保您每一步都充满信心。
我们的业务 — 已覆盖全国多个重点城市,包括北京、上海、深圳、广州和河北等多个重点城市。
法拍房交付案例现场实拍视频
#象拍房#法拍房#北京法拍房#司法拍卖#司法拍卖房产#京东拍卖#阿里拍卖#北京房产拍卖#法院拍卖
